TAPERTECH: Tailoring of high performance parts through arc and laser additive manufacturing technologies
Additive Manufacturing (AM) of functional components, including complex structures challenging to manufacture by conventional methods (material removal), is a reality in progress. AM with metal deposition has gained interest beyond aerospace applications, by using Laser and Arc welding processes as driving force.

An Additive Manufactured Wall for metallic applications.
Thus, it is reasonable to assume that the competencies needed to study Laser and Arc AM come from welding. The Division of Welding Technology at University West had the unique possibility of joining proficiencies in Welding Metallurgy and Mechanical Characterization, Process Development and Control, and Process Physics and Modelling, to pave the road, in a synergy way, to have AM with metal deposition feasible to be used by the industrial sector.
University West joined the four industrial companies BAE Systems Hägglunds, Uddeholm AB, TRUMPF Maskin AB and ESAB AB, to form the partner constellation of this proposal.
BAE Systems Hägglunds is potentially an end-user of AM technologies for in-house production of heavy-duty and off-road vehicles components made of high strength low alloy structural steels. Shortening lead times, weight reduction and a decrease in the environmental footprint are key driven reasons. For BAE Systems Hägglunds, the major benefits seen in AM, compared to components manufactured with traditional cast or forged methods, are significant cost savings and increased performance and added functionality.
However, AM processes are inherently difficult to supervise and control due to the considerable number of process parameters and their complex correlation with each other. This leads to a high degree of uncertainty regarding material properties and defects in AM components, which significantly limits the applicability of the manufacturing method (true in particular for businesses where a very high degree of reliability on component performance is required, such as for off-road vehicles).
According to TRUMPF, there is more to explore in laser metal powder deposition technology. It is very relevant for a company as Trumpf to be at the forefront of laser metal powder deposition. Therefore, TRUMPF is interested in having deep insights into the performance of their equipment in AM applications as the initial stage for internal product development.
ESAB, in turn, is a traditional welding consumables and arc power source manufacturing company. From ESAB point of view, Wire+Arc Additive Manufacturing (WAAM) is a part of the AM-area that is still, relatively seen, less developed and even more so is the combination of Laser metal deposition with powder (LMDp) and WAAM, as proposed in this project.
Finally, Uddeholm produces modern powders/alloys and is interested in developing process parameters for LMDp. Tooling is one area where substantial growth is being recognized since the advent of industrial AM technologies.
The relevant core question of this project has been how to tailor the performance (functionality and integrity) of high strength/resistance steel components through Arc and Laser Additive Manufacturing. As far as the philosophy of this proposal is concerned, the answers for the research question and married sub-core questions cannot be obtained working separately in each of the elements of the cluster “Process-Materials-Simulation-Mechanical Characterization”. Therefore, the solution of the sub-core questions implies a set of subprojects.
Therefore, the project in this proposal was strategically split into four subprojects, listed in the following sequence:
- Additive Manufacturing Metallurgy of Steels (AMMet-Tapertech)
- Additive Manufacturing Modelling and Simulation (AMSim-Tapertech)
- Additive Manufacturing Process Development and Control (AMProc-Tapertech)
- Additive Manufacturing Mechanical Characterization (AMPMech-Tapertech)
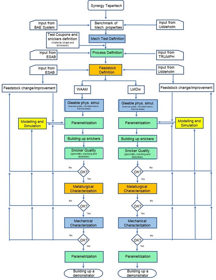
Based on this philosophy, the project was structured as follows in the figure below. The necessary actions to solve the drawbacks and setbacks must be guided by innovations, i.e., through cutting-edge research.

Flowchart with the methodological strategy for developing the subprojects and to building up demonstrators.
Facts about the project

Research Area
- Produktionsteknik
Research environment / Institution
- Produktionsteknik
- Primus (KK-miljö)
- Institutionen för ingenjörsvetenskap
Project leader
- Américo Scotti
Participants University West
- Américo Scotti
- Yoni Adonyi
- Isabelle Choquet
- Joel Andersson
- Maria Asuncion Valiente Bermejo
- Peigang Li
- Gökce Aydin
- Amin Rahimi
- Mattias Igestrand
- Björn Särnerblom
- Kjell Hurtig
- Lars-Erik Stridh
- Mats Högström
Research Partner
- Esab
- BAE Systems Hägglunds AB
- TRUMPF Maskin AB
- Uddeholms AB
Research funding
- KK-Stiftelsen
Project time
2019 - 2022
Contact
Joel Andersson
Professor Professor of Material Science and Director Production Technology