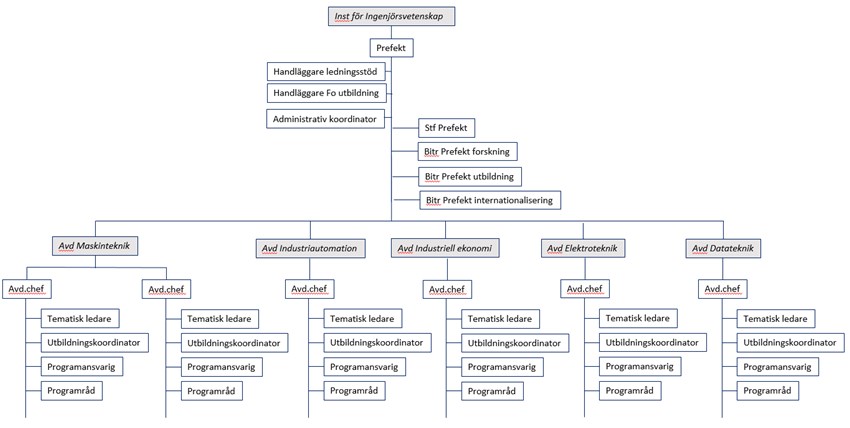
Institutionen för ingenjörsvetenskap
Institutionen består av fem avdelningar och leds av en prefekt med stöd av ledningsgruppen (LG) och en Institutionsnämnd (IN) på institutionsnivå. Vid institutionen arbetar ca 120 personer.
Klicka här för att se organisationsbilden i större format
Institutionsledning
- Prefekt Per Nylén
- Stf. prefekt Mikael Ericsson
- Bitr. prefekt, utbildning Ulf Hulling
- Bitr. prefekt, forskning Joel Andersson
- Bitr. prefekt, internationaliering Hanna Martinsson
- Avdelningschef Annabella Loconsole
- Avdelningschef Boel Ekergård
- Avdelningschef Kristina Eriksson
- Avdelningschef Mikael Ericsson
- Avdelningschef Mohit Gupta
- Avdelningschef Isabelle Choquet
- Handläggare ledningsstöd Lena Gustafsson
- Avdelningschef Annabella Loconsole
Avdelningen för industriell ekonomi
- Avdelningschef Kristina Eriksson
- Avdelningschef Boel Ekergård
Avdelningen för industriautomation
- Avdelningschef Mikael Ericsson
- Avdelningschef Mohit Gupta
- Avdelningschef Isabelle Choquet
Nämnder, råd mm
Institutionsnämnd
Institutionsnämnden (IN) är en kollegial nämnd som har det övergripande ansvaret för kvalitet i utbildning och forskning på institutionen. Ansvaret utövas i dialog med institutionsledning och Forsknings- och utbildningsnämnden (FUN).
Programråd
Programråd är ett råd för varje inrättat utbildningsprogram med en programansvarig/programrådsordförande. Ett antal programråd finns för beredning av utbildning till stöd för prefekt samt Forsknings- och utbildingsnämnden (FUN).
Programansvariga
Teknikst basår - Michael Pieslinger
Nätverksteknik med IT-säkerhet - Rashid Ali
Nätverkstekniskt påbyggnadsår - Rashid Ali
Elektroingenjör - Elkraft och hållbara elsystem - Nour Almardoud
Elektroingenjör - Elektriska fordon - Felix Mannerhagen
Automationsingenjör - Svante Augustsson
Maskiningenjör - Håkan Jensen
Maskiningenjör, internationell - Ebrahim Harati
Industriell ekonomi - Ulf Hulling
Datateknik, högskoleingenjör - Hanna Martinsson
Magister och master i Robotik och Automation - Anders Appelgren
Magister och master i tillverkningsteknik - Fabian Hanning
Magister och master i AI och automation - Morgan Nilsen
Magister i elektriska fordon för maskiningenjörer - Lars Bergqvist
Magister i Elektroteknik - Michelle Hunt
Magister i cybersäkerhet - Fathia Djebbar
Magister i software engineering - Andreas de Blanche
Master i logistik och verksamhetsutveckling - Leif-Magnus Jensen
Master i produktionsledning - Leif-Magnus Jensen
Master i svetstekonolgi - Paul Kah
Övrigt:
Biträdande prefekt för utbildning
Ulf Hulling
Biträdande prefekt för forskning
Joel Andersson
Biträdande prefekt för internationalisering
Hanna Martinsson
Kontaktperson Co-op
Håkan Jensen
Fackliga representanter
Henrik Johansson, SACO-S
Victoria Sjöstedt, OFR
Skyddsombud
Henrik Johansson
Eva Bränneby
